爱游戏网页版注册(中国区)官方网站

新闻动态

  • 孔板流量计冷凝罐相关故障模式及针对性解决方案

    现象1:差压信号正向或负向漂移,且随流量变化异常 → 极大可能是单侧冷凝罐液位降低,甚至被蒸汽吹空。可使用手持红外测温枪对比两侧冷凝罐表面温度:满液罐上部温度接近蒸汽温度,下部较低;空罐整体温度均匀且偏高。处理:立即关闭根部阀,排空并重新灌水。

    2026-03-09 爱游戏网页版注册(中国区)官方网站

  • 测量蒸汽流量的孔板流量计:导压管冷凝罐的设置

    孔板流量计基于节流原理,流体流经孔板时产生差压,差压平方根与流量成正比。对于蒸汽介质,通常采用环室取压或法兰取压,通过导压管将高压侧与低压侧压力信号传递至差压变送器。但蒸汽具有极高的汽化潜热和温度(饱和蒸汽100~250℃,过热蒸汽可达400℃以上),若高温蒸汽直接进入导压管及变送器,会造成:①变送器敏感元件因过热而损坏或零点漂移;②导压管内蒸汽冷凝不均匀导致两相流,差压信号剧烈波动;③正负压侧冷凝液位不等引入静压误差。为此,工程界普遍采用在取压口附近安装冷凝罐(又称冷凝器、蒸汽冷凝罐),强制使蒸汽在罐内冷凝为液态水,并维持恒定、等高的冷凝液位,将高温蒸汽与变送器可靠隔离,同时传递稳定的静压。

    2026-03-09 爱游戏网页版注册(中国区)官方网站

  • 差压变送器安装、接线、调零和注意事项

    差压变送器是测量工艺管道或罐体中介质的压力差,并且通过数据的转换、开方将测量的差压值转换成电流信号输出。但是当选择差压变送器时需要注意差压值、介质等相关参数,并且差压变送器在操作时,需要注意以下的一些问题。

    2026-01-21 爱游戏网页版注册(中国区)官方网站

  • 孔板流量计流量显示不稳?流量忽高忽低跳得厉害

    这时候我联系中控室的同事,让他看DCS里的温压补偿参数——蒸汽流量不能只看差压,得结合温度压力算,不然温度一波动,算出来的流量就跳。同事说温度传感器的信号有点飘,我跑过去看了下那个温度测点,离孔板太远了,就让他把补偿用的温度点改成孔板旁边那个备用的,改完之后再看流量数,明显稳多了。

    2025-11-27 爱游戏网页版注册(中国区)官方网站

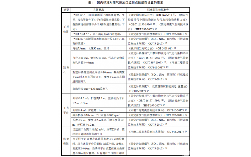
  • 烟气在线监测设备监测口“前6后3”、“前4后2”该如何区分?

    烟气在线监测设备监测口“前6后3”、“前4后2”该如何区分?

    2023-10-18 爱游戏网页版注册(中国区)官方网站

  • 浮筒液位传感器工作原理

    浮筒液位传感器工作原理

    2023-09-14 爱游戏网页版注册(中国区)官方网站

  • 工业自动化仪表设计安装容易忽略的问题

    工业自动化仪表设计安装容易忽略的问题

    2023-07-03 爱游戏网页版注册(中国区)官方网站

  • 差压式类型流量计测量原理知识分享

    差压式类型流量计测量原理知识分享

    2023-06-19 爱游戏网页版注册(中国区)官方网站

上一页12下一页 转至第
爱游戏网页版注册(中国区)官方网站
产品
新闻
联系